《工程造价咨询企业信用评价管理办法》正式出台,工程管理咨询迎来信用评价新规
《2017年版 咨询工程师投资职业资格考试参考教材之二:工程项目组织与管理》解析与导读
新大新科技热烈祝贺第十一届中国石油化工重大工程仪表控制技术高峰论坛圆满落幕
通用质量报告、分析与纠正措施系统(GPRACAS)与问题管理系统的区别及在工程管理咨询中的应用
数字化赋能校园后勤 以智能报修系统为核心,工程管理咨询为保障
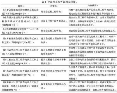
房建项目全过程工程咨询与工程管理咨询的深度解析
解析工程管理咨询文本云 洞见与策略的视觉化呈现
四川自考大专工程管理咨询培训指南 开启职业发展新路径
直线工程与项目管理培训 专业赋能,驱动项目成功
新疆关于办理2024年第一批一级注册造价工程师变更注册的公告
《工程咨询行业管理办法》9号令解读 聚焦工程管理咨询的规范与发展
全过程工程咨询项目管理的创新实践与价值探析——以《全过程工程咨询丛书》为视角
河南高达工程管理咨询有限责任公司 卓越工程管理咨询服务的引领者
造价咨询企业财务管理制度与工程管理咨询业务的融合与实践
工博会亮相,引领数字化风潮——上海云质QMS以“快、狠、准”工程管理咨询,助力智能制造高质量发展
2010年注册咨询工程师《工程咨询概论》资料精选(75) 工程管理咨询
新疆昆仑工程监理有限责任公司 专业工程管理咨询的卓越伙伴
全过程工程咨询服务中的设计管理与工程管理咨询
2010全国注册咨询工程师(投资)执业资格考试辅导 工程项目组织与管理命题点全面解读
零基础入门BIM工程管理咨询 从新手到行家的系统学习指南
如若转载,请注明出处:http://www.hdh999.com/product/list-2.html